Dienste und Dämonen

Sponsoren

tarent

E-Learning Software

LPI

Möchten Sie Sponsor werden?

News

keine News

Medienpartner

LinuxNewMedia AG

Fahrdienst

winde

Openhardware Workshop - Programmieren von AVR-Mikrocontrollern

Wir planen auch für die Chemnitzer Linux-Tage 2010 einen Openhardware-Workshop.
Im Fokus wird die Programmierung von AVR Mikrocontrollern mit Open Source Werkzeugen stehen.

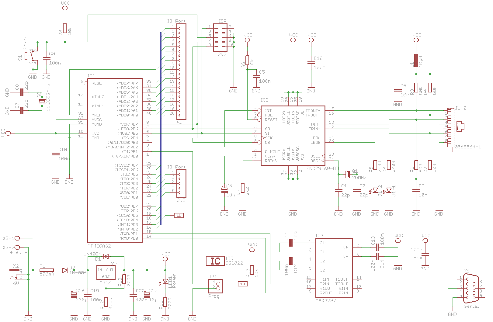
Schaltung

Das Herz des für den Workshop erwerbbaren Bausatzes bildet ein Atmel-Mikrocontroller ATmega32 in Verbindung mit einem Ethernet Controller ENC 28J60 von Microchip.
Ein softwarebasierter IP-Stack realisiert die Kommunikation der Demoplatine im Netz.
Für eigene Erweiterungen sind 16 I/O-Pins herausgeführt, davon können 8 als analoge Eingänge genutzt werden. Ein OneWire-Temperatursensor ist auf der Platine integriert, der Bus für weitere Sensoren herausgeführt.
Eine serielle Schnittstelle unterstützt die Softwareentwicklung und das Debugging.
Die Stromversorgung erfolgt aus einer externen Quelle mit ca. 6V-, die Schaltung ist durchgängig für 3.3V konzipiert.

Bausatz

Teilnehmer des Workshops können einen Bausatz mit allen zur Schaltung gehörenden Bauelementen und einer Leiterplatte erwerben. Die Montage der Bauelemente erfolgt während des Workshop. Voraussetzung dafür ist der sichere Umgang mit Lötkolben und Seitenschneider (keine SMD-Bauelemente).
Erfahrungen mit elektronischen Schaltungen und Kenntnisse bei der Programmierung von Mikrocontrollern sollten vorhanden sein.

Programmierung

Die Programmierung erfolgt mit den GNU-AVR-Werkzeugen.
Neben der 10-poligen ISP-Schnittstelle kann die Programmierung des Mikrocontrollers auch mittels Bootloader über die serielle Schnittstelle erfolgen.
Als Webserver-Anwendung kommt eine Firmware mit IP-Stack zum Einsatz. Diese basiert auf dem ETH_M32_EX-Projekt von U.Radig. Durch Erweiterung stehen Funktionen wie das Auslesen von OneWire-Temperatursensoren zur Verfügung.
Den Bootloader und die Firmware inkl. Quellcode finden Sie im Downloadbereich.

Downloads

Hinweis

Die Schaltung wurde mehrfach aufgebaut und getestet.
Trotzdem können wir nicht sicherstellen, dass die Schaltung unter allen Bedingungen funktioniert. Mit dem 3.3V-Design der Schaltung wird der Toleranzbereich des Mikrocontrollers bezüglich Taktfrequenz minimal überschritten.
Für Schäden, z.B. an Hardware übernehmen wir keine Haftung!

Anmeldung/Kosten

Aufgrund beschränkter Platzzahl ist eine Voranmeldung erforderlich.

Für die Teilnahme an diesem Workshop entstehen Kosten in Höhe von 35 EUR für Bauelemente, Leiterplattenfertigung und Verbrauchsmaterial wie Lötzinn und -tinktur. Die Bausätze können vom Workshopteilnehmer an der Information erworben werden.

Aufgrund geringer Platzanzahl ist eine Anmeldung erforderlich. Bitte seien Sie fair gegenüber anderen Gästen und melden Sie sich nur an, wenn Sie wirklich teilnehmen möchten.

Der Workshop umfaßt etwa 3 Stunden an Löt- und Programmierstationen, welche jeweils um 9:00, 12:00 und 15:00 Uhr beginnen.

Die Anmeldeformulare sind über die Detailansicht des jeweiligen Beitrags zu erreichen.

zuletzt bearbeitet am 17.03.2010 von Andreas Heik
Die Chemnitzer Linux-Tage sind ein Projekt des IN-Chemnitz e.V. | Impressum | Datenschutzerklärung