Openhardware
Wir planen dieses Jahr erstmalig einen Hardwareworkshop. Die Basis dafür bildet eine kleine Demoplatine mit einem Atmel AVR Mikrocontroller. Für die Programmierung kommen Bibliotheken und Werkzeuge unter offenen Lizenzbedingungen zum Einsatz.
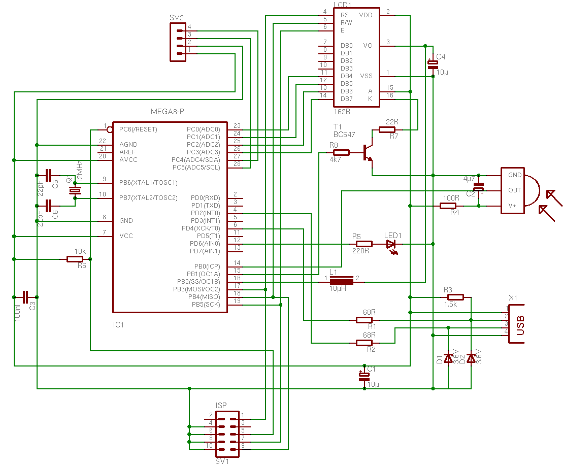
Schaltung
Die Schaltung besteht aus einer Kombination von IR-Empfänger oder alphanumerischem Display (16x2) an einem AVR Mikrocontroller ATmega8 (8kB Flash Programmspeicher, 1kB SRAM, 512B EEPROM).
Stromversorgung und Datenübertragung zum PC erfolgen per USB-Anschluss.
Die Implementation des USB-Stack erfolgt auf Seite des Mikrocontrollers in Form einer Softwarelösung.
Eine LED für diverse Zustandsanzeigen und die Helligkeitsreglung der Displaybeleuchtung per Pulsweitenmodulation bieten interessante Möglichkeiten zum experimentieren.
Erweiterungen für A/D-Wandler bzw. SPI-Interface sind herausgeführt.
Die Programmierung erfolgt per ISP-Stecksockel mit handelsüblichen oder selbstgebauten Programmiergeräten.
Die Vorlage für die Schaltung stammt von den Projekten usbtiny und lcd2usb.
Bausatz
Teilnehmer des Workshops können einen Bausatz mit allen zur Schaltung gehörenden Bauelementen und einer Leiterplatte erwerben. Die Montage der Bauelemente erfolgt während des Workshop. Voraussetzung dafür ist der Umgang mit Lötkolben und Seitenschneider (keine SMD-Bauelemente). Eine partielle Bestückung ist ebenfalls möglich.
Programmierung
Es ist empfehlenswert, den Vortrag "Open Hardware - AVR Mikrokontroller" als Einstieg zu besuchen. Für eigene Experimente befinden sich im Downloadbereich einfache Beispiele mit kommentiertem Quellcode. Nach erfolgreichem Aufbau der Demoplatine kann die angepasste Firmware der Projekte usbtiny als Infrarotempfänger oder lcd2usb als LCD-Anzeige in den Mikrocontroller übertragen werden. Die Firmware inkl. Quellcode befindet sich ebenfalls im Downloadbereich.
Downloads
- Schaltung, als PNG
- Anleitung, Bestückungsplan (pdf)
- Firmware und Beispiele (Update: 09.10.2013)
Hinweis
Die Schaltung wurde mehrfach aufgebaut und getestet.
Trotzdem können wir nicht sicherstellen, dass die Schaltung unter allen Bedingungen funktioniert. Insbesondere die Spezifikation der USB-Datenpegel von 3.3V und die Betriebsspannung von 5V können vereinzelt zu Problemen führen.
Für Schäden, z.B. an Hardware übernehmen wir keine Haftung!
Anmeldung/Kosten
Für die Teilnahme an diesem Workshop entstehen Kosten in Höhe von ca. 20 EUR für Bauelemente, Leiterplattenfertigung und Verbrauchsmaterial wie Lötzinn und -tinktur. Die Bausätze können vom Workshopteilnehmer an der Information erworben werden.
Aufgrund geringer Platzanzahl ist eine Anmeldung erforderlich. Bitte seien Sie fair gegenüber anderen Gästen und melden Sie sich nur an, wenn Sie wirklich teilnehmen möchten.
Der Workshop besteht aus dem öffentlichen Vortrag mit allgemeinen Informationen um 9.00 Uhr im Raum W4 und den etwa zweistündigen Arbeiten an Löt- und Programmierstationen im Keller, die jeweils um 10:00, 12:00, 14:00 und 16:00 Uhr beginnen.




